信頼性基準適合性調査
動物医薬品検査所では、動物用医薬品等(動物用医薬品、動物用医療機器、動物用再生医療等製品)の申請書に添付された資料が、農林水産大臣の定める基準(GLP/GCP/GPSP)に従って収集され、かつ、作成されたものであるかについて、書面又は実地により調査を行っています。1. 信頼性基準適合性調査とは
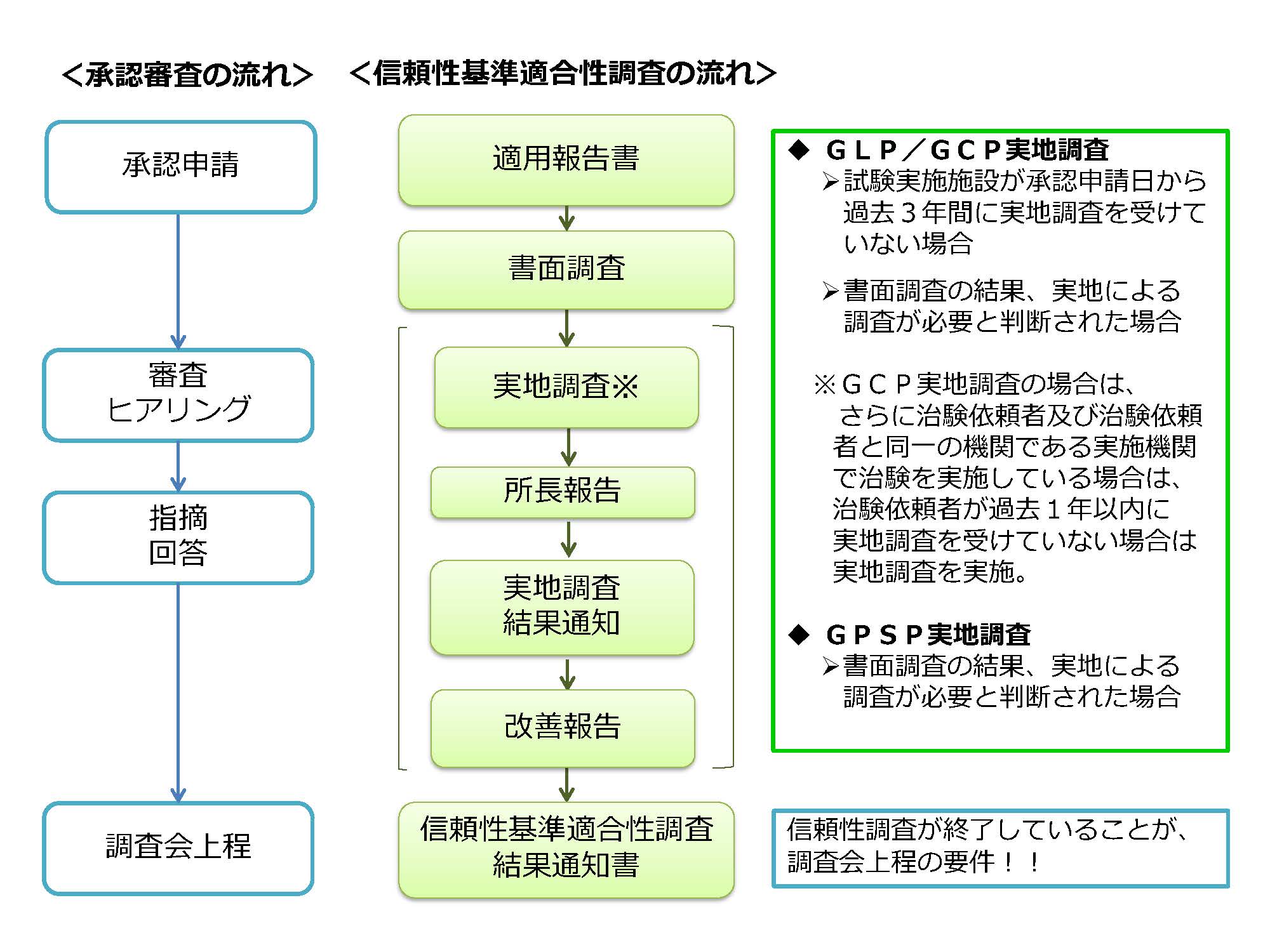
動物医薬品検査所が行う信頼性基準適合性調査とは、動物用医薬品、動物用医療機器及び動物用再生医療等製品の製造販売承認申請書、製造販売承認事項変更承認申請書、再審査申請書及び再評価申請書に添付される資料が、農林水産省令に定められた基準(GLP・GCP・GPSP)及び「一般基準」に従って収集され、かつ、作成されたものであるかどうかについて書面又は実地により調査することです。 GLP、GCP、GPSP及び「一般基準」をまとめて「信頼性基準」と呼びます。
図1:信頼性基準適合性調査の流れ
(クリックすると大きな画面になります。)
2. GLPとは
GLP(Good Laboratory Practice)とは、動物用医薬品、動物用医療機器及び動物用再生医療等製品の安全性に関する非臨床試験の実施の基準です。詳細は こちら
3. GCPとは
GCP(Good Clinical Practice)とは、動物用医薬品、動物用医療機器及び動物用再生医療等製品の臨床試験の実施の基準です。詳細は 工事中
4. GPSPとは
GPSP(Good Post-marketing Study Practice)とは、動物用医薬品、動物用医療機器及び動物用再生医療等製品の製造販売後の調査及び試験の実施の基準です。詳細は 工事中




