食品循環資源の再生利用等実態調査の概要
調査の目的
食品産業における食品廃棄物等の年間発生量、再生利用等の実態及び食品廃棄物等のうち可食部・製品廃棄の割合を明らかにし、食品循環資源の再生利用等の促進に関する法律(平成12年法律第116号。以下「食品リサイクル法」という。)に基づく食品循環資源の再生利用等の促進に関する基本方針(令和元年7月12日公表。以下「基本方針」という。)に定められた「食品循環資源の再生利用等を実施すべき量に関する目標」等の見直しや、食品ロス削減目標の設定及び食品リサイクル法に基づく施策の推進に資することを目的とする。
調査の沿革
平成13年~21年までは、全国の食品製造業、食品卸売業、食品小売業及び外食産業を営む事業所を調査対象に実施。
平成22年より食品リサイクル法第9条第1項に基づく「定期報告」を行った企業(食品廃棄物等の年間発生量が100トン以上の食品関連事業者)に属する事業所を除いた全国の食品製造業、食品卸売業、食品小売業及び外食産業を営む事業所を調査対象に実施。
平成26年は食品製造業に属する事業所を除いて調査を実施(平成26年限りの対応)。
平成27年~29年は調査を休止。
平成30年より調査項目に「食品廃棄物等のうち可食部・製品廃棄の割合」を追加。
平成30年以降は、食品リサイクル法に基づく基本方針の見直しにあわせて5年ごとに調査を実施。
令和4年度より調査項目に「菌床培地」を追加。
調査の根拠法令
統計法(平成19年法律第53号)第19条第1項に基づく総務大臣の承認を受けて実施した一般統計調査である。
調査の対象
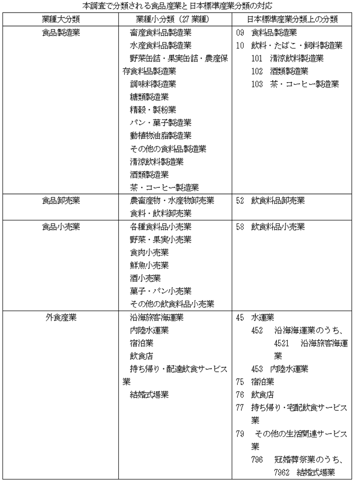
調査の対象は、日本標準産業分類に掲げる下表の産業に属する全国の事業所(ただし、食品リサイクル法第9条第1項に基づく「定期報告」を行った企業に属する事業所を除く。)とする。なお、本調査においては、日本標準産業分類に基づく事業所を下表のとおり食品産業に分類を行った。
注:本調査で分類される食品産業と日本標準産業分類の対応は次表のとおり。なお、全ての分類において「管理、補助的経済活動を行う事業所」を除く。

抽出方法
調査実施時期に利用可能な最新の事業所母集団データベースの年次フレームを母集団として、調査の対象に該当する事業所を抽出し、食品リサイクル法に規定する定期報告を行った企業に属する事業所を除外して作成した標本抽出名簿から、産業別、売上金額別に無作為抽出により選定。
調査事項
- 食品廃棄物等の発生状況
- 食品廃棄物等の年間発生量
- 食品廃棄物等発生量のうち可食部・製品廃棄の割合
- 再生利用の実施量
- 熱回収の実施量
- 減量の実施量
- 廃棄物としての処分量
- 事業活動に伴う売上高、製造数量又は客数
調査の時期
- 調査対象期間
令和4年度の1年間(令和4年4月1日から令和5年3月31日まで)
ただし、この期間での記入が困難な場合は、記入可能な直近1年間 - 調査実施時期
調査票の配布:令和5年10月上旬
調査票の回収:令和5年11月上旬
調査の方法
農林水産省が委託した民間事業者が調査対象者に調査票を郵送により配布し、調査対象者が記入した調査票を郵送又はオンラインにより回収する自計調査。
集計・推計方法
発生量Yは、業種ごとに抽出した標本のデータから以下の式により推計した。

なお、発生抑制の実施量は、業種ごとに売上高、製造数量又は客数に対する食品廃棄物等の年間発生量の前回調査結果からの減少量(令和4年度調査結果と平成29年度調査結果との差)を基に推計を行った。
用語の説明
1.食品廃棄物等
(1)食品が食用に供された後、又は食用に供されずに廃棄されたもの(食べ残し、製品廃棄等)。
(2)食品の製造、加工又は調理の過程において、副次的に得られた物品のうち食用に供することができないもの(野菜の皮や魚の骨など)。
2.可食部・製品廃棄の割合
食品廃棄物等のうち食品が食用に供された後、又は食用に供されずに廃棄されたもの(食べ残し、製品廃棄等)の割合。
3.食品循環資源
食品廃棄物等のうち肥料、飼料等への原材料となる有用なものをいう。
4.再生利用の実施量
食品廃棄物等のうち自ら又は他業者に委託し、食品循環資源として肥料、飼料等の原材料として利用すること、又は利用するために業者等へ譲渡した量をいい、次のものをいう。
(1)肥料化
食品廃棄物等を、肥料へ加工するために仕向けるものをいう。
(2)飼料化
食品廃棄物等を、飼料へ加工するために仕向けるものをいう。
(3)菌床培地
食品廃棄物等をきのこ類の栽培のために使用される固形状の培地(いわゆる「きのこ菌床」)の原材料として利用することをいう。
(4)メタン化
食品廃棄物等を発酵させ、得られたメタンガスをエネルギーとして利用するために仕向けるものをいう。
(5)油脂及び油脂製品化
食品廃棄物等を、石けん、洗剤、BDF(自動車などを動かす際に用いる「バイオディーゼル燃料」)などの加工用に仕向けるものをいう。
(6)炭化して製造される燃料及び還元剤
食品廃棄物等を石炭やコークスなどの代替燃料の加工用に仕向けるものをいう。
(7)エタノール化
食品廃棄物等を、発酵、蒸留などの加工を行い、エタノールを抽出するために仕向けるものをいう。
(8)その他
食品廃棄物等を、(1)~(7)以外の食用品(食品添加物、調味料、健康食品等)、工業資材用(舗装用資材、塗料の原料等)、工芸用等の用途に仕向けるもの及び不明のものをいう。なお、不明のものには、食品廃棄物等の再生利用を外部委託したため、再生利用に仕向けた用途が不明のものを含む。
5.熱回収の実施量
食品リサイクル法第2条第6項に基づくもので、食品循環資源を焼却することによって得られる熱を熱のまま又は電気に変換して利用した量をいい、事業所が保有する熱回収が可能な焼却施設によるもののほか、外部に委託することによるものも含む。
6.減量した量
発生した食品廃棄物等について、脱水、乾燥、発酵又は炭化の方法により、事業場外に排出される量を減少させた量をいう。
7.廃棄物としての処分量
食品廃棄物について、再生利用、熱回収、減量の実施をすることなく、焼却や埋め立て等により廃棄処分した量をいう。
8.発生抑制の実施量
仕入れの過程で製造(販売)量に合わせた仕入を行う、製造・調理の段階過程で小ロットの製造を行う、輸送・保管の過程で包装・梱包方法の改善を行う、販売の過程で賞味期限の迫った商品の特価販売を行う等の取組を行い食品廃棄物等の発生を未然に抑制した量であり、本調査では、「集計・推計方法」に記載した方法により推計した。
9.再生利用等の実施率

調査票
利用上の注意
1.統計数値は、表示単位未満を四捨五入したため、合計値と内訳の計が一致しない場合がある。
2.統計表中に用いた記号は以下のとおりである。
|
「0」:単位に満たないもの(例:400t→0千t) |
|
「-」:事実のないもの |
利活用事例
食品リサイクル法第3条に基づく基本方針で定める「食品循環資源の再生利用等を実施すべき量に関する目標」等の見直しや、食品ロス削減目標の設定並びに食品リサイクル法に基づく施策の推進に資するための資料として利用されている。
Q&A
1.食品循環資源の再生利用等実態調査とは
Q. 「食品循環資源の再生利用等実態調査」とはどのような調査ですか。
A. 食品循環資源の再生利用等実態調査は、食品産業に該当する事業所を対象に、食品リサイクル法第9条第1項に基づく食品関連事業者のうち、食品廃棄物等の年間発生量が100t以上の企業に属する事業所は定期報告で、100t未満の事業所については統計調査により食品産業について推計しています。
本調査は、食品産業における食品廃棄物等の年間発生量、再生利用等の状況を明らかにし、食品リサイクル法に基づく施策を推進するための資料とすることを目的としています。
Q. 「食品循環資源の再生利用等実態調査」の結果からどのようなことがわかりますか。
A. 食品産業事業所における食品廃棄物等の年間発生量、再生利用等の状況が明らかになります。
2.調査方法について
Q. 「食品循環資源の再生利用等実態調査」の対象はどのように選ばれるのですか。
A. 食品循環資源の再生利用等実態調査の調査対象は、統計法第2条第8項に規定する事業所母集団データベースの食品産業に該当する事業所のうち、食品廃棄物等の年間発生量が100トン以上の食品関連事業者については、食品リサイクル法第9条第1項に基づく定期報告を行った企業に属する事業所を対象とし、100t未満の事業所については無作為に抽出しています。
Q. 「食品循環資源の再生利用等実態調査」はどのように行われているのですか。
A. 農林水産省が契約した民間事業者が調査対象者に調査票を郵送により配布し、調査対象者が記入した調査票を郵送又はオンラインにより回収する自計調査の方法で行っています。
Q. どうしても答えなければならないのでしょうか?
A. もし、皆様から回答を頂けなかったり、正確な回答が頂けなかった場合、得られた統計が不正確なものとなってしまいます。そのようなことになれば、この調査結果を利用して推進している施策や将来計画が誤った方向に向かったり、行政の公平性や効率性が失われたりするおそれがあります。正確な統計に基づいて、公正で効率的な行政を行うためには正確な回答が必要ですので、ご協力をお願いします。
3.結果の公表について
Q. 調査結果はいつ頃公表されるのですか。
A. 調査実施年の翌年3月に公表します。
4.プライバシーの保護について
Q. 調査票に記入されたプライバシーは保護されるのでしょうか?
A. この調査は、「統計法」(平成19年法律第53号)に基づく統計調査として行われます。統計調査に従事する者には統計法により守秘義務が課せられており、違反した場合は罰則(2年以下の懲役又は100万円以下の罰金)が科せられます。また、過去に統計調査に従事していた者に対しても、同様の義務と罰則が規定されています(統計法第41条、第57条第2号)。
このように、統計調査の業務に従事する者、あるいは過去に従事していて守秘義務と厳しい罰則が設けられているのは、調査対象となる方々に、調査項目すべてについて、安心して回答いただくためです。この調査でいただいた回答(調査票)は、外部の人の目に触れないよう厳重に保管され、統計法で認められている統計の作成・分析の目的にのみ使用されます。統計以外の目的に使うことや、外部に出されることは一切ありませんので、安心してご記入ください。
Q. 税金には関係ないのですか?あとで勧誘などに使われることはありませんか?
A. この調査は統計法に基づいて行われ、統計以外の目的で調査票を使用することは固く禁じられています。従って、調査関係者が調査で知り得た情報を他に漏らしたり、例えば徴税や勧誘といった統計以外の目的に調査票の記入内容を使用したりすることは絶対にありません。調査関係者が調査で知り得た秘密を他に漏らした場合の罰則(懲役又は罰金)も定められています。皆様にご記入いただいた調査票は、外部の人の目に触れることのないよう厳重に保管され、集計が完了した後は裁断するなど、個人情報の保護には万全をきしておりますので、安心してご記入ください。
お問合せ先
大臣官房統計部生産流通消費統計課消費統計室
担当者:食品産業動向班
代表:03-3502-8111(内線3717)
ダイヤルイン:03-3591-0783




