2 食育推進基本計画
「食育基本法」では、農林水産省に設置される食育推進会議において、食育推進基本計画(以下「基本計画」という。)を作成することと定められています(第16条)。
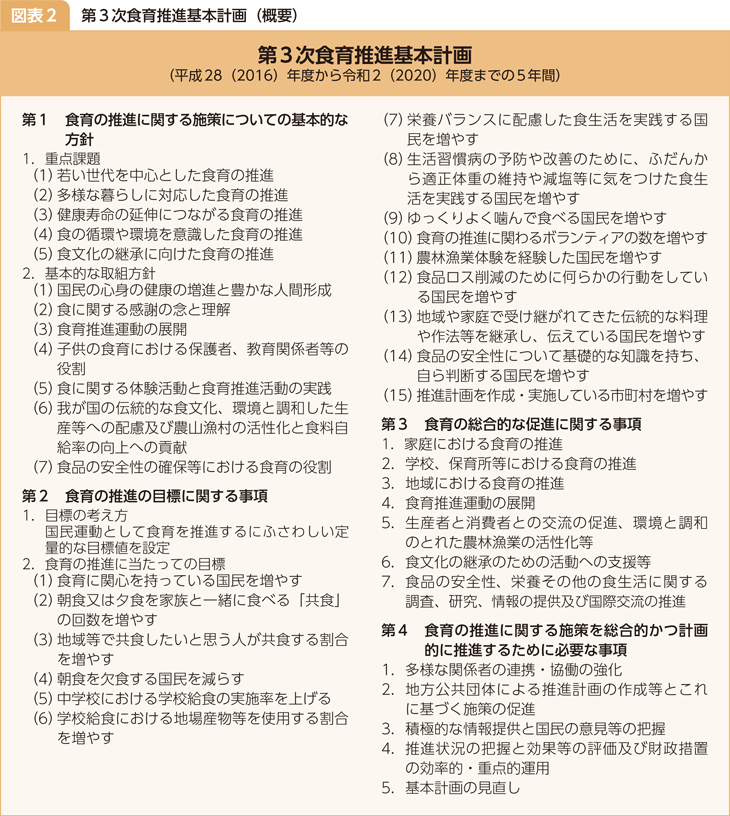
これに基づき、平成28(2016)年3月には、それまでの食育に関する取組の成果と課題を踏まえ、「第3次食育推進基本計画」(以下「第3次基本計画」という。)が決定されました。この第3次基本計画は、平成28(2016)年度から令和2(2020)年度までの5年間を対象とし、食育の推進に当たっての基本的な方針や目標を掲げるとともに、食育の総合的な促進に関する事項として取り組むべき施策等を提示しています。
基本的な方針としては、5つの重点課題(1)若い世代を中心とした食育の推進、(2)多様な暮らしに対応した食育の推進、(3)健康寿命の延伸につながる食育の推進、(4)食の循環や環境を意識した食育の推進、(5)食文化の継承に向けた食育の推進が定められています(図表2)。

ご意見・ご感想について
農林水産省では、皆さまにとってより一層わかりやすい白書の作成を目指しています。
白書をお読みいただいた皆さまのご意見・ご感想をお聞かせください。
送信フォームはこちら。
お問合せ先
消費・安全局
消費者行政・食育課
担当者:食育計画班
代表:03-3502-8111(内線4576)
ダイヤルイン:03-6744-1971
FAX番号:03-6744-1974




